차단주파수
2019. 5. 17. 20:19ㆍ임베디드/하드웨어지식
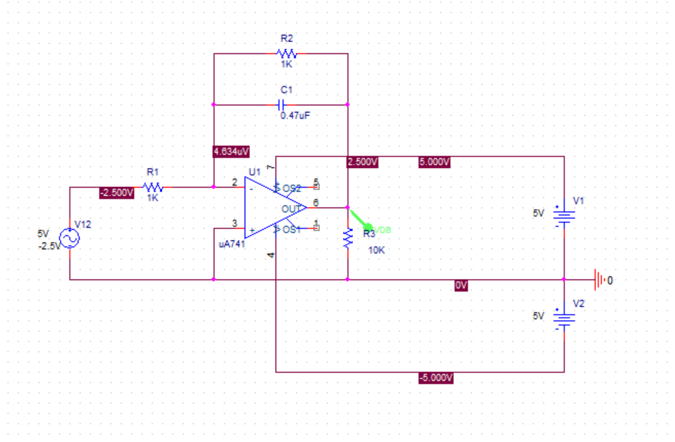
차단주파수 f = 1/(R2*C1) = 2.2KHz


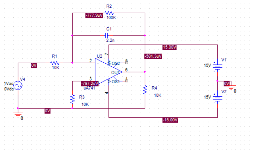
차단주파수 f = 1/(2*PI*R2*C1) = 7KHz


*미제
왜 둘의 식에서 2*PI가 차이가 날까? s=j*2*PI*f가 맞긴 맞다
'임베디드 > 하드웨어지식' 카테고리의 다른 글
| 회로도에서의 N/A 의미 (0) | 2019.07.01 |
|---|---|
| 풀업저항이 10K인 이유 (0) | 2019.06.07 |
| Opamp 적분기 (0) | 2019.05.17 |
| 슈미트 트리거 (0) | 2019.05.12 |
| 신호의 구성 (0) | 2019.05.10 |