회로도에서의 N/A 의미
2019. 7. 1. 23:29ㆍ임베디드/하드웨어지식

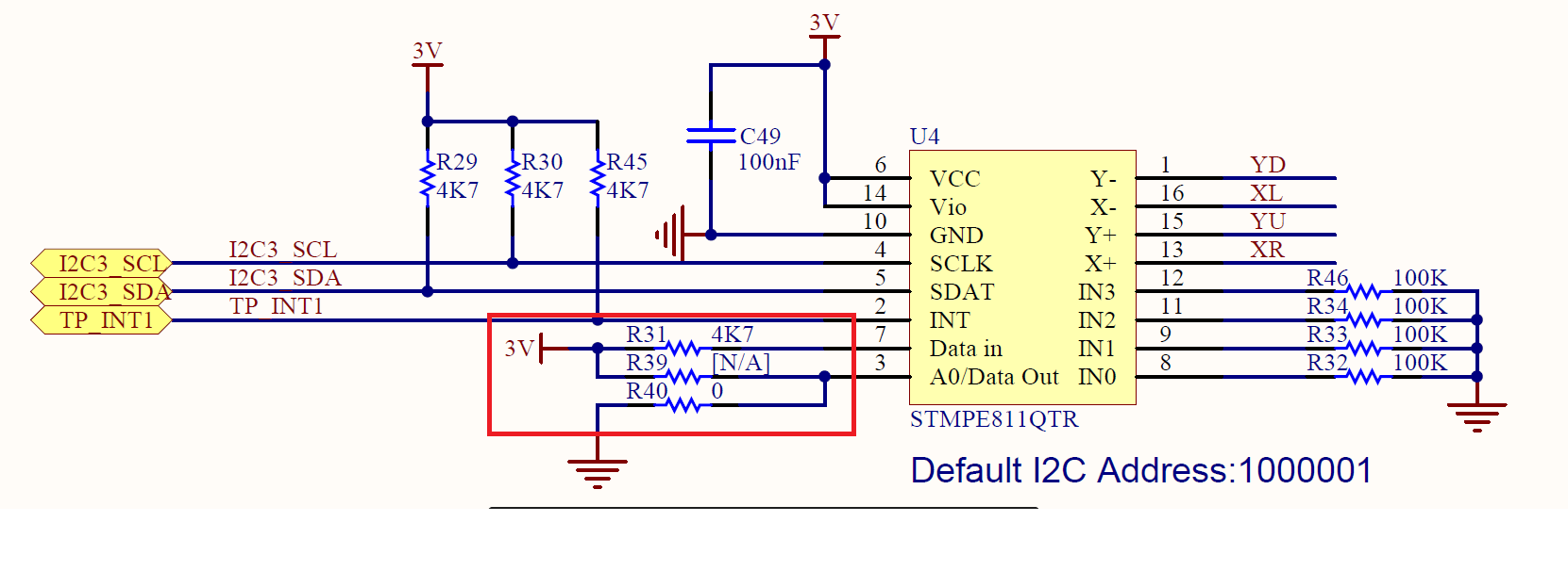
종종 회로도를 보면 [N/A]의 표시를 볼 수 있다
N/A는 Not Assembled의 약자로 "실장되지 않았다"의 의미다
즉 저항표시가 있지만 실제로는 존재하지 않고, 실장할 수 있는 환경만 제공했다는 의미다
https://www.olimex.com/forum/index.php?topic=2375.0
위 사이트에서 사용하는 이유에 대해서 설명이 되어있다
1. 해당 부품없이도 동작에 문제가 없을 때
2. 다양한 컨트롤러와 IC를 사용하는데 있어 옵션으로 필요한 사용자들을 위해 따로 제공하기도 한다
3. 테스트 실장으로 사용될 때
'임베디드 > 하드웨어지식' 카테고리의 다른 글
| Vpp와 Vp의 차이 (0) | 2019.09.15 |
|---|---|
| 데이터시트에서 어떠한 신호선의 의미 (0) | 2019.07.17 |
| 풀업저항이 10K인 이유 (0) | 2019.06.07 |
| 차단주파수 (0) | 2019.05.17 |
| Opamp 적분기 (0) | 2019.05.17 |