ATmega128 tiny RTC BAT 동작이 불능인 이유
2019. 8. 11. 22:38ㆍ임베디드/ATmega128

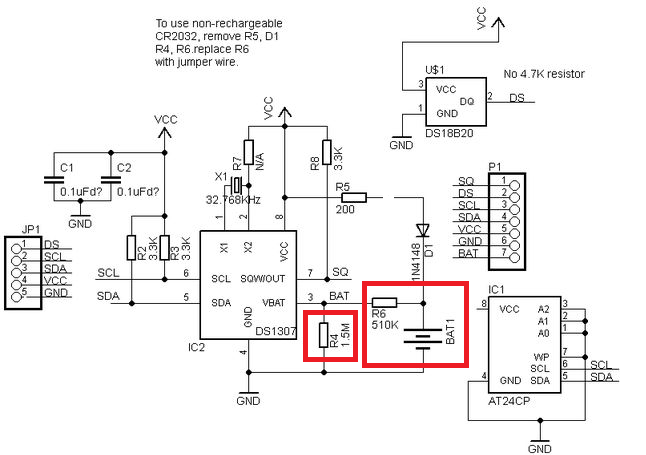
1. LIR2032 3.6V가 아닌 충전되지 않는 CR2032 3V를 사용하고 있다
2. 중간에 큰 저항들 때문에 배터리가 순수 전력을 내지 못해 제 역할을 하지 못한다
[+추가 19.08.18]

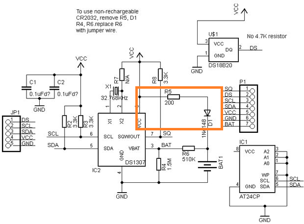
배터리 교체를 위해서는 R5, D1도 회로에서 제거해야 한다. LIR2032은 충전이 가능한 2차 전지로, R5-D1 라인은 충전이 불필요하기 때문이다
'임베디드 > ATmega128' 카테고리의 다른 글
| ATmega128 HR-SR04 초음파 센서 제어하기 - 1 (4) | 2019.08.24 |
|---|---|
| ATmega128 I2C 1602 텍스트 LCD 사용자 정의 문자 생성(CGRAM) (0) | 2019.08.15 |
| ATmega128 tiny RTC 제어하기 -2 (0) | 2019.08.11 |
| ATmega128 tiny RTC 제어하기 -1 (0) | 2019.08.11 |
| ATmega128 적외선 거리센서(SHARP_2Y0A21) 제어하기 (3) | 2019.08.04 |